The Mender Client has the ability to run pre- and postinstall scripts, before and after it writes the root filesystem. However, Mender state scripts are more general and useful than pre/postinstall scripts because they can be run between any state transition, not just (before/after) the install state. For some examples of usage, see example use cases.
Starting with the Mender Client version 1.2, support is available for scripts to be run before and after nine different states:
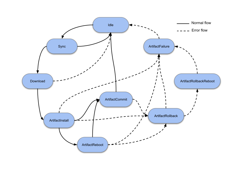
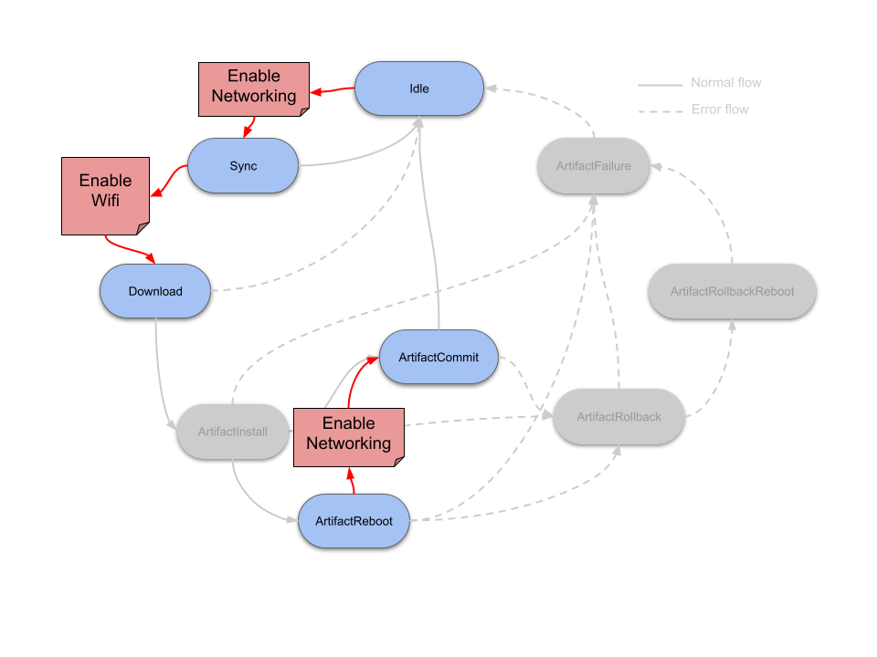
Idle: this is a state where no communication with the server is needed nor is there any update in progressSync: communication with the server is needed (currently while checking if there is an update for the given device and when inventory data is sent to server)Download: there is an update for the given device and a new Artifact is downloadedArtifactInstall: the Artifact is being installedArtifactReboot: runs if the Artifact being installed requires a reboot. Not all Artifact types do, but rootfs-image Artifacts will always reboot. The Enter actions run before the reboot; the Leave actions run after.ArtifactCommit: device is up and running after rebooting, and the commit makes the update persistentArtifactRollback: if the new update is broken and we need to go back to the previous oneArtifactRollbackReboot: if we need to reboot the device after performing rollbackArtifactFailure: if any of the "Artifact" states are failing, the device enters and executes this state. This state always runs after the ArtifactRollback and ArtifactRollbackReboot states.State scripts can either be run as we transition into a state; "Enter", or out from a state, "Leave". Most of the states also have an "Error" transition which is run when some error occurs while executing any action inside the given state (including execution of Enter and Leave scripts).

If Mender is used in standalone mode (installing via command line), some states are omitted from execution because Mender is not running as a daemon. These are the states that are executed in standalone mode:
DownloadArtifactInstallArtifactCommitArtifactRollbackArtifactFailureThere are two types of the state scripts: root filesystem and Artifact. The root filesystems scripts are stored as a part of the current root filesystem. The default location
for those scripts is /etc/mender/scripts.
The Artifact scripts are part of the Artifact and are delivered to the Client inside the Artifact as --script arguments to mender-artifact.
All the Artifact scripts are prefixed with Artifact.
Mender Client will extract and execute the Artifact state scripts from the scripts subdirectory under MENDER_DATASTORE_DIR (default: /var/lib/mender).
The reason for having both root filesystem and Artifact scripts is related to the fact that some scripts must run before the Client downloads the Artifact and as such can not be delivered with the Artifact. Those scripts are Idle, Sync and Download. Therefore it is important to remember that when deploying a new update, all scripts will be run from the currently running root filesystem until ArtifactInstall, at which point the scripts from the new Artifact will take over.
State scripts are run by the Mender Client after reaching a given state. Before entering the new state the Enter scripts are run. After all the actions belonging to the given state are executed, the Leave scripts are run. For most of the states, if some error occurs while executing either an Enter or a Leave script, or some action inside the state (like installing a new artifact which is broken and therefore installation is failing) the corresponding Error scripts are executed. The exceptions are:
IdleSyncArtifactCommit_LeaveArtifactRollbackArtifactRollbackRebootArtifactFailureThe reason for ignoring most of these and not calling Error scripts is that the state is already an error state, such as for example ArtifactRollback. ArtifactCommit_Leave is not an error state, but in this case it is too late to go to an Error script, because the Artifact has already been committed.
There can be more than one script for a given state. Each script contains an ordering number as a part of the naming convention, which determines when it is run:
<STATE_NAME>_<ACTION>_<ORDERING_NUMBER>_<OPTIONAL_DESCRIPTION>
For example, Download_Enter_05_wifi-driver and Download_Enter_10_ask-user are both run before the Download state, and the wifi-driver script would run before the ask-user script. The ordering between the states depends on the outcome of the states run, please see state transition ordering for the most common cases.
There are no arguments passed to the scripts.
If a script returns 0 Mender proceeds, but if it returns 1 the update is aborted and rolled back.
In addition, return code 21 is used for the Retry later feature.
All other return codes are reserved for future use by Mender and should not be used.
Returning 1 in any of the Download_Enter scripts will cause the client to abort the update and
go back to Idle, but it will not report failure to the server. Therefore the deployment will be
retried on the next polling cycle. This behavior may change in the
future.
State scripts are allowed to return a specific error code (21), in which case the client will sleep for a time configured by StateScriptRetryIntervalSeconds before the state script is called again. Note that scripts are not allowed to retry for infinitely long. Please see description of StateScriptRetryTimeoutSeconds for more information.
This feature is useful e.g when you want user confirmation before proceeding with the update as is described in the Update confirmation by end user section on this page.
If an error code is returned in any of the scripts that ignore errors, then Mender will append the string _INCONSISTENT to the artifact name installed on the device. This is done because an error code in any of these scripts means that Mender received an error in a situation where it could do nothing about it, and therefore the device is in an unknown state. The client logs from the device should give more information about what happened, and can be used to determine whether manual action is needed to fix the problem.
State scripts should be written to be idempotent and introducing persistent effects in state scripts needs to be carefully considered in order to not leave the device in an inconsistent state.
An Update Module is always going through the Rollback process either as a whole, or not at all. There is no concept of "state scripts succeeded, update failed", or vice versa. Moreover, the state scripts are completely free form, able to execute arbitrary actions. The Mender Client has no understanding of those actions, so eventually rolling back effects introduced in state scripts is solely the responsibility of the user.
The rollback path will be executed if:
Therefore, if a state script introduces a permanent change, such as replacing a file, it is mandatory to plan for rollback. Such might look like this:
ArtifactInstall_Enter step, the current file should be backed up, to a known location.ArtifactCommit_Enter step, the backup can be removed then (successful installation).ArtifactRollback_Enter step, the new file should be removed and the backup restored (failed installation).
Depending on the structure of the Update Module, ArtifactEnter and ArtifactCommit/ArtifactRollback might be executed in different partition context, possibly including a reboot. The backup location in such scenarios needs to be carefully chosen therefore, possibly on a persistent storage area such as /dataSimilar strategies need to be applied if the state scripts migrates a configuration or data file format, utilizes a physical actuator, or comparable actions.
If the rollback path is taken, the deployment is always marked as failed, regardless of the specific reason. The logs will be uploaded to the management server in this case, including the state script output, for further analysis.
Each script has a maximum execution time defined by StateScriptTimeoutSeconds. If a script exceeds this running time, its process group will be killed and the Mender Client will treat the script and the update as failed.
In general power loss means that Mender will transition into an error state, either ArtifactRollback or ArtifactFailure, depending on the level of rollback support of the Payload types in the Artifact. If a power loss happens inside one of the error states, that state will be repeated until it succeeds without a power interruption. However, there are some exceptions: Power loss is allowed to happen within any Reboot state, since it may be indistinguishable from a normal reboot. Also ArtifactCommit_Leave will be repeated just like the error states, since after committing it is too late to do a rollback.
Tip: Since a power loss in ArtifactReboot_Enter will not be marked as a failure, this enables the user to stall the daemon in ArtifactReboot_Enter state forever, and thus an install will only be installed on a power-cycle of the device.
Because of the possible re-execution described above, state scripts should be written to be idempotent. This means that re-running the script several times, even partially, should have the same effect as running it once, as long as the last execution is a complete one.
Mender captures the standard error (but not standard out) stream from state scripts. The standard error stream from state scripts is stored as part of the Mender deployment log, so it becomes available locally on the client as well as reported to the server (if the deployment fails) to ease diagnostics.
Thus the state scripts should be written so they output diagnostics information to standard error, especially in case of failure (returning 1). The maximum size of the log is 10KiB per state script, anything above this volume will be truncated.
Mender users will probably come up with a lot of interesting use cases for state scripts, and we will cover some well-known ones below for inspiration.
You can find code examples in the Mender Client source repository and if you have implemented an interesting use-case we encourage you to create a pull-request so all of the community can benefit.
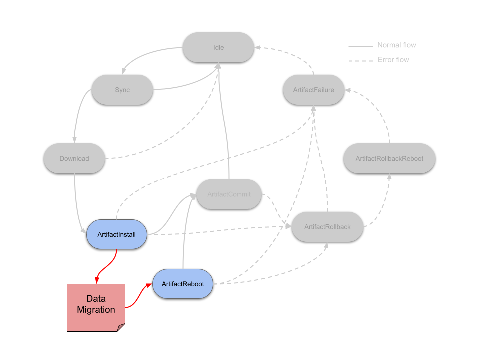
In this case, application data like a user profile is stored in an SQLite database and a new column need to be added before starting the new version of the application. This can be achieved by adding a state script to ArtifactInstall_Leave (that would run after writing the new rootfs, but before rebooting). This script can then do the necessary migrations on the data partition before the new version of the application is brought up after the reboot.

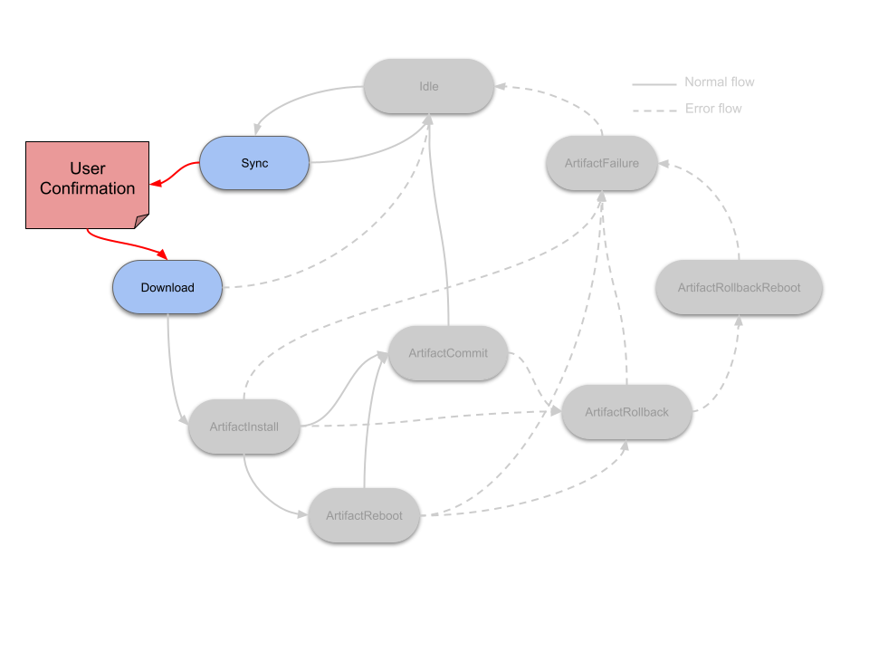
For many devices with a display that interacts with an end user, it is desirable to ask the user before applying the update. You have probably seen this on a smartphone, where it will ask you if you want to update to the latest release of Android or iOS and it only starts after you hit "Apply".
Mender state scripts enable this use case with a script written to create the dialog box on the UI framework used. The script will simply wait for user input, and Mender will wait with the update process while waiting for the script to finish. Depending on what the user selects, the script can return 0 (proceed) or 21 (retry later). For example, this script can be run in the Download_Enter state, and the user will be asked before the download begins. Alternatively, the script can also be run in the Download_Leave state, if you want the download to finish first, and the user only to accept installing the update and rebooting.
Make sure to adjust StateScriptRetryTimeoutSeconds, to enable this use case.

Maximum wait time between Sync and Download state is 24 hours, after this period the update will be marked as failed by the Mender Client. This happens because the Mender Artifact download link is generated in Sync state and it has a expiration time (24 hours).
Mender already automatically rolls back an update if it can not reach the Mender Server after the update is installed, in order to ensure another update can be deployed.
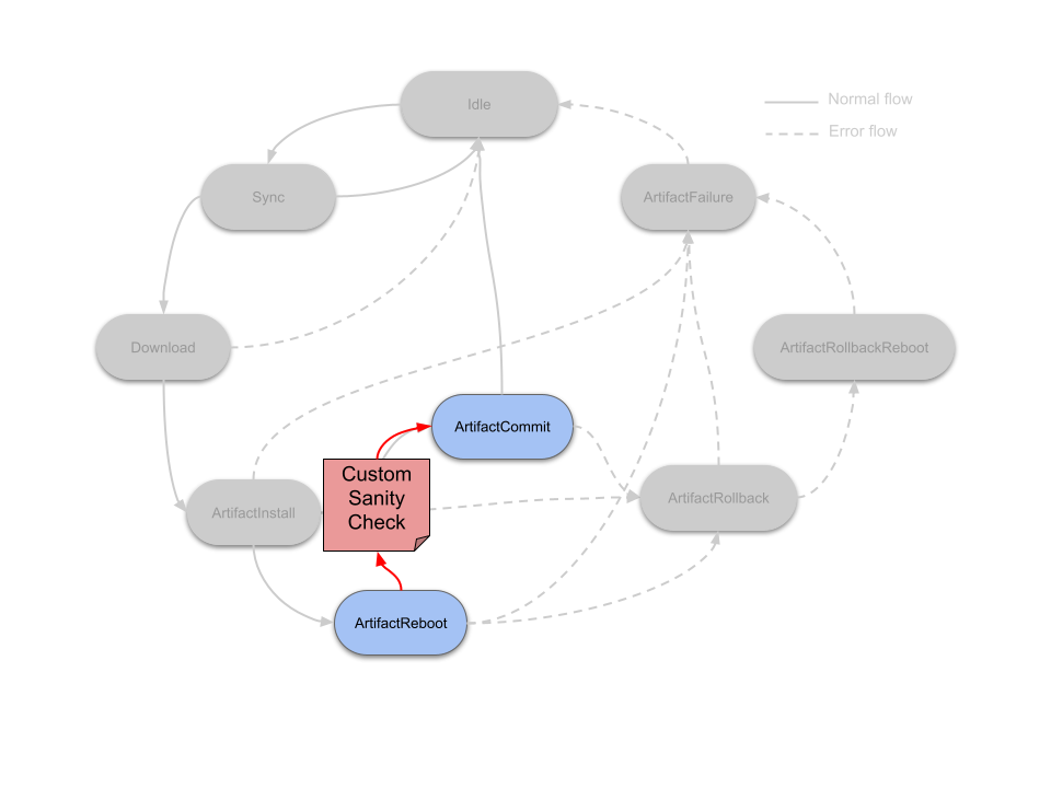
Scripts in ArtifactCommit_Enter can do additional sanity checks to make sure that the device and applications are working as expected. For example, is the UI application running and responding within a given amount of time? If not, then the script can simply return 1 and Mender will roll back the update.

In order to save power and bandwidth, network connectivity may not be enabled by default on the device, so you want to selectively enable it when needed.
A state script in Sync_Enter can enable network connectivity. You could also enable more powerful network connectivity, such as Wi-Fi, with a state script in Download_Enter. If the network is not brought up by default on reboot, you should also enable network in Reboot_Leave.
Note that the Sync_Enter transition can be reached quite frequently, depending on the polling intervals. The Mender Client also requires network in several following states of the update process to report progress to the Mender Server.
If you want to explicitly disable network again after Mender has finished the deployment, the only safe place to do this is in Idle_Enter.

You will find state transitions for common scenarios below.
[Idle_Enter] Idle [Idle_Leave][Sync_Enter] Sync [Sync_Leave][Download_Enter] Download [Download_Leave][ArtifactInstall_Enter] ArtifactInstall [ArtifactInstall_Leave][ArtifactReboot_Enter] ArtifactReboot[ArtifactReboot_Leave][ArtifactCommit_Enter] ArtifactCommit [ArtifactCommit_Leave][Idle_Enter] Idle [Idle_Leave]Please note that scripts in ArtifactReboot_Leave are run after the device has rebooted.
[Idle_Enter] Idle [Idle_Leave][Sync_Enter] Sync [Sync_Leave][Download_Enter] Download[Download_Error][Idle_Enter] Idle [Idle_Leave]Please note that no scripts in the Download_Leave transition are run if the download fails. Instead, the scripts in the Download_Error transition are run.
[Idle_Enter] Idle [Idle_Leave][Sync_Enter] Sync [Sync_Leave][Download_Enter] Download [Download_Leave][ArtifactInstall_Enter] ArtifactInstall[ArtifactInstall_Error][ArtifactRollback_Enter] ArtifactRollback [ArtifactRollback_Leave][ArtifactRollbackReboot_Enter] ArtifactRollbackReboot[ArtifactRollbackReboot_Leave][ArtifactFailure_Enter] ArtifactFailure [ArtifactFailure_Leave][Idle_Enter] Idle [Idle_Leave]Please note that no scripts in the ArtifactInstall_Leave transition are run if the artifact install fails. Instead, the scripts in the ArtifactInstall_Error transition are run. Moreover, in case any of the Artifact scripts fail, an additional ArtifactFailure state is entered and the corresponding Enter and Leave scripts are run. Please also note that there is no ArtifactFailure_Error state transition and if any error occurs while executing actions inside the ArtifactFailure state, the scripts in the ArtifactFailure_Leave transition will run and an appropriate error path will be executed.
[Idle_Enter] Idle [Idle_Leave][Sync_Enter] Sync [Sync_Leave][Download_Enter] Download [Download_Leave][ArtifactInstall_Enter] ArtifactInstall [ArtifactInstall_Leave][ArtifactReboot_Enter] ArtifactReboot[ArtifactReboot_Leave][ArtifactCommit_Enter] ArtifactCommit[ArtifactCommit_Error][ArtifactRollback_Enter] ArtifactRollback [ArtifactRollback_Leave][ArtifactRollbackReboot_Enter] ArtifactRollbackReboot[ArtifactRollbackReboot_Leave][ArtifactFailure_Enter] ArtifactFailure [ArtifactFailure_Leave][Idle_Enter] Idle [Idle_Leave]Please note that no scripts in the ArtifactCommit_Leave transition are run if the artifact commit fails. Instead, the scripts in the ArtifactCommit_Error transition are run. Moreover, similar to the ArtifactReboot state, scripts in the ArtifactRollbackReboot_Leave transition are called after the device has rebooted.
© 2025 Northern.tech AS